根据手册,输入3.3V,理论VIN>2.7V时带载能力最大为500ma,
实际测试的时候,负载CC模式,负载打到500mA,芯片无输出,
降低负载到450mA,芯片正常输出3.3V,这个时候可以继续拉高输出电流,
拉高到550mA,才会出现明显的电压跌落,
想请教下,为什么我直接带载450mA以上时电源无法启动?而启动后却可以继续拉高输出电流,
那么我这个回路的实际负载能力到底是450MA还是550ma呢?如果是有问题,我改如何整改呢?
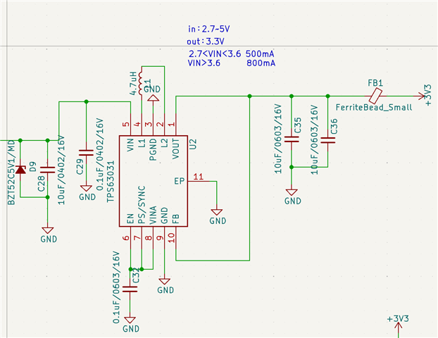
原理图:

PCB:

This thread has been locked.
If you have a related question, please click the "Ask a related question" button in the top right corner. The newly created question will be automatically linked to this question.
您好
根据您的描述给出以下建议:
实际负载能力的判断:
可能的原因分析:
整改建议:
官方相关资料:
1、https://www.ti.com.cn/cn/lit/gpn/tps63031 datasheet17页有相关的布局指导
2、https://www.ti.com.cn/cn/lit/zip/slvmba5 官方给的仿真模型您可以用来匹配阻容电感等参数。