This thread has been locked.

If you have a related question, please click the "Ask a related question" button in the top right corner. The newly created question will be automatically linked to this question.

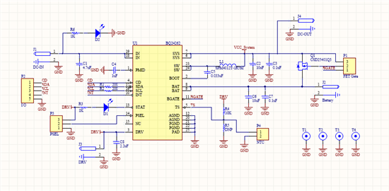
有关bq24262的问题



原理图如上图所示,但是默认情况下测试结果为4.05V的PWM波,理论上应该为4.2V,而且软件通信没有反应,请问问题出在哪