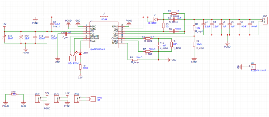
Why input 12V, but can not output 36V, is always the effect of step-down, and the Fault pin has been output low level
This thread has been locked.
If you have a related question, please click the "Ask a related question" button in the top right corner. The newly created question will be automatically linked to this question.
Why input 12V, but can not output 36V, is always the effect of step-down, and the Fault pin has been output low level