你好,我的TPS92641,12V 输入,输出3.3V 最大18A 。
在满载的时候SW 没有振铃,90%的时候开始就有振铃,请问这个要怎么分析。 另外电感很烫,100°以上。
这是满载的波形

这个是90%波形

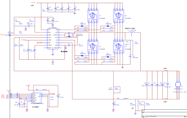
这个是原理图

This thread has been locked.
If you have a related question, please click the "Ask a related question" button in the top right corner. The newly created question will be automatically linked to this question.
原理图看不清楚,请上传PDF版本。
“在满载的时候SW 没有振铃,90%的时候开始就有振铃”
我没太懂您想表达的意思。