This thread has been locked.

If you have a related question, please click the "Ask a related question" button in the top right corner. The newly created question will be automatically linked to this question.

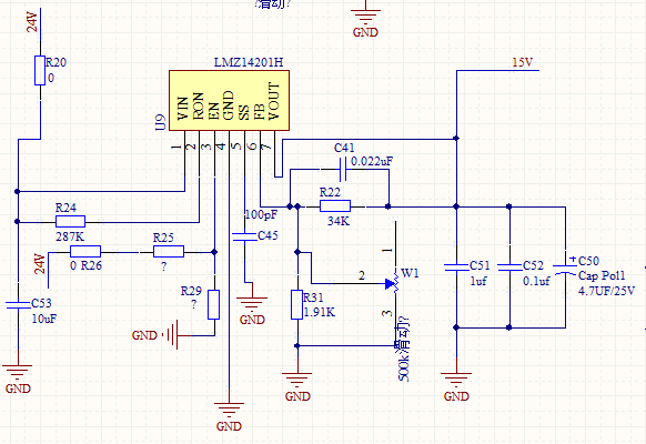
关于LMZ14201上网问题



为什么我的输入和输出是相等的呢?原理图是根据数据手册来的,原件的参数是不是连接EN的电阻有问题?下面附上原理图。电位器是备用的,怕没有这个阻值的电阻