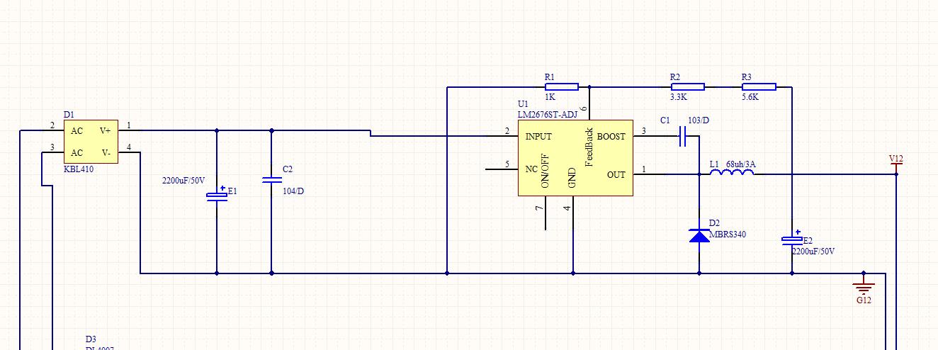
问题是这样的,LM2676输入电压DC22V,输出12V,但现在发现如果负载电流增加输出电压就会降低,负载电流越大,输出电压越低
当负载电流到800mA左右,输出就会降到0V,仔细看的芯片手册,所选元件及原理图都没看出问题,请Ti专家予以技术帮助,看问题出在什么地方。
谢谢
This thread has been locked.
If you have a related question, please click the "Ask a related question" button in the top right corner. The newly created question will be automatically linked to this question.
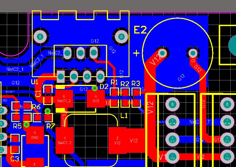
在电源芯片layout中,输入电容是要尽量靠近芯片的输入脚,同时需要尽量加宽这个输入电流的trace,选择ESR较小的电容。这样做的目的是稳定芯片输入脚电压,否则会造成很大的波动,以至于启动异常,特别是负载比较大的时候。
电感的layout,电感与芯片switch脚的距离也要尽量进,layout的pad也要尽量宽一点,这样可以避免寄生电容的产生,否则容易产生振荡,即减小您提供的switch波形的尖峰。
输出电容可以小一点,47uF~100uF即可。同时为减小输出纹波,需要选用较低ESR的电容,当然也可以增加电感的感量,但是这样会造成动态反应差,所以还是建议采用降低ESR的方法。