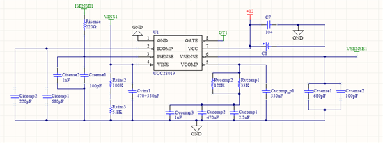
最近在调试pfc输入电压是200V-265V@50hz,输出功率是2000W,400V,电感用的是铁硅铝材质,536UH。调试下来各方面感觉也没什么问题,电参仪显示功率因数也能达到0.95以上,但是是示波器看输入的波形有震荡,想请教各位这要怎么解决。
This thread has been locked.
If you have a related question, please click the "Ask a related question" button in the top right corner. The newly created question will be automatically linked to this question.