This thread has been locked.

If you have a related question, please click the "Ask a related question" button in the top right corner. The newly created question will be automatically linked to this question.

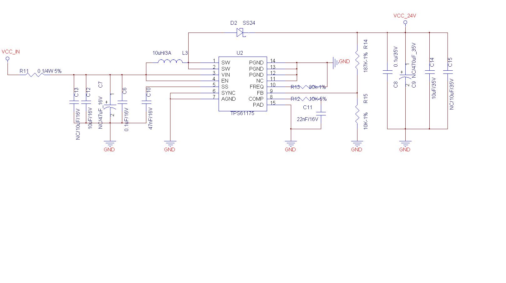
TPS61175发烫

Other Parts Discussed in Thread: TPS61175

做了一个12V转24V板子,发现芯片很烫,不敢长时间运行,煲机一个钟后温度达到80度,负载是0.7A

二极管采用的是ss24,电感采用的是10uH,开关频率电阻取为80Koh m,开关频率约1.2MHZ

  • 1. 请测试输出电压和SW pin电压波形,还是变换器的效率,确认IC 是不是正常工作

    2. 麻烦贴上TPS61175 PCB layout, 整个变流器的损耗有1W多,可能散热面积不足。

    3. 确认IC 的旁边没有其他热源烤热IC。

    谢谢