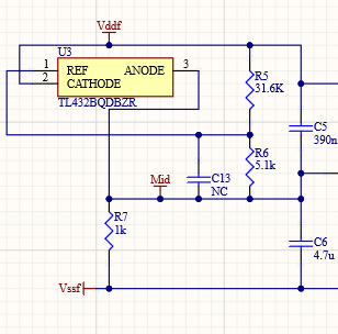
背景描述:驱动电压18V/-5V,采用TL432作为驱动电源的正电压18V,Vddf和Vssf之间为23V,Vddf和Mid之间为18V,Mid和Vssf之间为-5V,R5为33k,R6为5.1k,R7为1k,C5为390nF,C6为4.7uF,R7取值750Ω,C13没焊




问题:频率5kHz,占空比0.8,驱动波形的正电压从17.8V上升到18.09V这段波形特别缓慢,这段时间为38us,请问这个问题是什么原因造成的,该
如何解决
This thread has been locked.
If you have a related question, please click the "Ask a related question" button in the top right corner. The newly created question will be automatically linked to this question.
背景描述:驱动电压18V/-5V,采用TL432作为驱动电源的正电压18V,Vddf和Vssf之间为23V,Vddf和Mid之间为18V,Mid和Vssf之间为-5V,R5为33k,R6为5.1k,R7为1k,C5为390nF,C6为4.7uF,R7取值750Ω,C13没焊




问题:频率5kHz,占空比0.8,驱动波形的正电压从17.8V上升到18.09V这段波形特别缓慢,这段时间为38us,请问这个问题是什么原因造成的,该
如何解决
感谢您的原理图! 我的第一个建议是减小 C6的大小、看看这是否有助于加快响应速度。