This thread has been locked.

If you have a related question, please click the "Ask a related question" button in the top right corner. The newly created question will be automatically linked to this question.

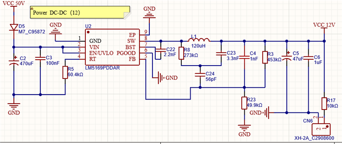
LM5169: 您好,请问PGOOD引脚,在不使用的情况下应该选择哪种方式?C4电容是否需要?

Part Number: LM5169


1.直接连接到GND

2.通过0Ω电阻到GND

.

3.悬空