Other Parts Discussed in Thread: UCC27624
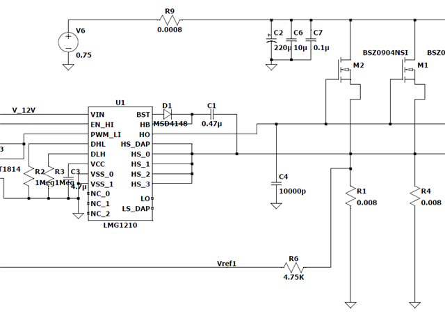
目前想用LMG1210驱动多个MOS管;LMG1210工作在PWM模式,且LO不驱动MOS管。具体电路如下图所示,开关信号输入到PWM_LI引脚,还请帮忙Check下如此设计是否能够正常工作?
我看手册中提示:当低侧不导通时,内部开关会关闭自举二极管,以有效防止高侧自举过度充电,并将反向恢复电荷降至最低。这句话是否影响LMG1210工作?
This thread has been locked.
If you have a related question, please click the "Ask a related question" button in the top right corner. The newly created question will be automatically linked to this question.
只要通过R1和R4的电流不会在HS和地之间造成大的电压降,电路就应该工作良好。LMG1210的最大输出电压为5V,HS上的电压偏移将降低HO输出电压。为什么选择LMG1210用于该电路,而不使用LO代替HO,是否有具体的规范?R1和R4两端的电压降应该很小,因此可以使用低侧输出LO来代替高侧输出和D1和C1。可以使用双通道低压侧驱动器,如UCC27624。
这是一个应用说明,解释了自举电路和电平移位器的概念。www.ti.com/.../slua887a.pdf
大的栅极电容C4也可能减缓导通时间。
我们计划LO和HO都使用,这样就可以有两个独立的驱动通道了(不是半桥驱动);使用C4是希望有相对较缓的开关斜率;