Other Parts Discussed in Thread: EV2400, BQSTUDIO,
您好!
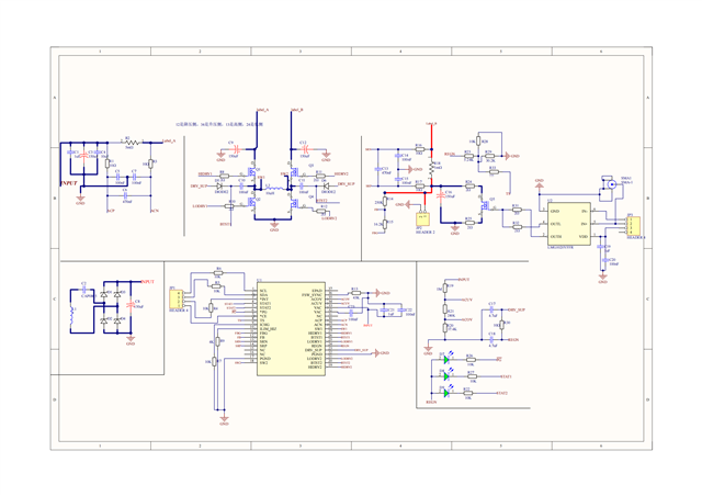
我们最近在使用贵公司的BQ25756E芯片进行无线充电应用。由于我们的I2C编程经验较少,因此选用纯电阻编程,电路图参考评估板与datasheet电路如下.。input端即为芯片datasheet中的input,在整体电路的基础上我们在图右上方添加了有驱动芯片的放
电电路。在目前的初步测试中我们将SCL SDA INT三个与I2C编程相关的接口悬空,并直接在电路图中的input端口直接输入15V的直流电压,输出连接10V的恒流负载。TS端口目前将R30配置为1欧姆的电阻,并直接输入3V电
压,其余的电阻按照贵公司提供的计算器计算得到。目前在我们的测试中CE接地使能,但芯片的输出管脚如SW1,SW2等功率回路相关管脚均没有芯片输出,而REGN有3V的电压,但经过我们的测试应该是TS输入的电压产生。
目前只观察到STAT1、STAT2、PG二极管闪烁。功率回路的BTST二极管采用评估版文件中的肖特基二极管,FETS阈值电压最小为2V,电路焊接也没有问题,请问我们的问题出在哪里?
除此之外,我们目前在进行I2C编程的尝试,目前有以下问题:
1.在我们目前的PCB中,我们将SDA SCL INT三个管脚通过10k的电阻连接到插针,请问我们是将其通过类似EV2400的转接口就可直接连接到电脑吗?
2.因为我们只想完成最简单的单向充电,请问是否可以提供示例代码文件?

