Part Number: BQ25756
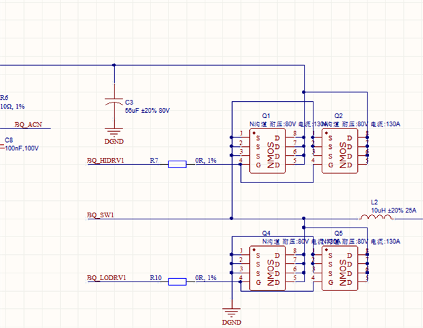
您好,我目前输入48v13A输出43v 10A,为了改良mos温升问题,在buck部分的上下管进行了并联mos,但是驱动波形异常了,单mos波形比较正常,双mos驱动异常,请各位帮忙看一下啦(芯片驱动电源5v是由外部电源供电,没有用芯片自身的)


This thread has been locked.
If you have a related question, please click the "Ask a related question" button in the top right corner. The newly created question will be automatically linked to this question.
将一个小型陶瓷电容器与C3和C4并联安装。这将有助于滤除转换器中的开关噪声。不过,这不会立即对异常波形有所帮助。
REGN和DRV_SUP是否连接到5V电源?
如果您仅对HIDRV1使用1个FET,对LODRV1使用一个FET,您是否看到了改善?
如果将DRV_SUP增加到7V有帮助,请告诉我。
当您使用双晶体管时,电路是否超过了CSW(nF)<160/VIN的总开关节点电容限制?

也许你可以在HIDRV1上使用双FET?
7V或10V的DRV_SUP是否有助于单个FET的散热和散热?
长时间未收到回复,本贴关闭。
如果仍有问题,请重新发帖。