This thread has been locked.

If you have a related question, please click the "Ask a related question" button in the top right corner. The newly created question will be automatically linked to this question.

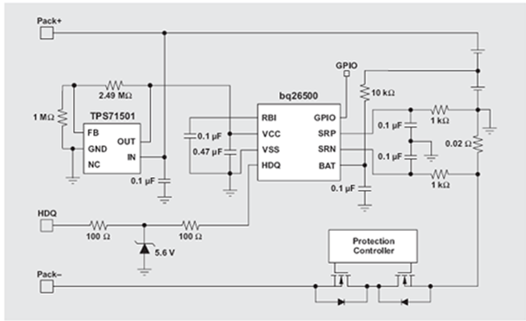
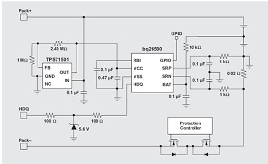
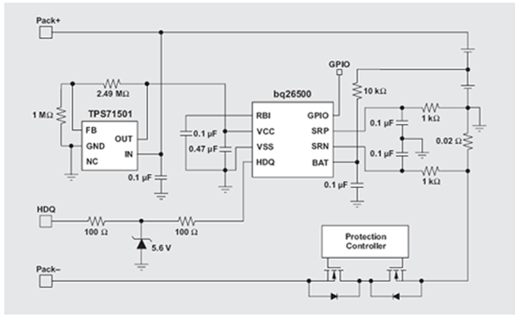
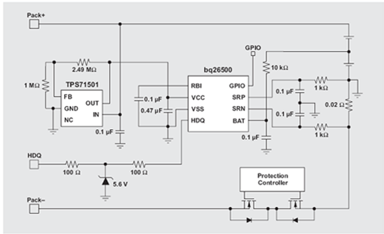
BQ26500可以用于双节保护板电路中么



大家有没有电路图发我一下的,谢谢!我也做了的,但是电池老是过放电。不知是什么问题的