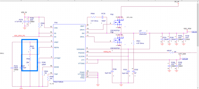
你好,这是我的原理图,板卡上有两个DDR4内存条,8个颗粒,有部分板卡在上电的一瞬间会烧板,电源芯片和下管MOS烧坏,有可能是什么原因?
This thread has been locked.
If you have a related question, please click the "Ask a related question" button in the top right corner. The newly created question will be automatically linked to this question.
您好
感谢您的信任
建议通过以下工具结合您的实际情况来验证原理图
https://www.ti.com.cn/cn/lit/zip/slum340
官方的仿真模型验证原理图的逻辑问题和匹配问题

https://www.ti.com.cn/product/cn/TPS51716
主页下Webench 工具是通过您的参数给您推荐官方验证过的参考设计,您可以参考这些资料来匹配参数和布局。