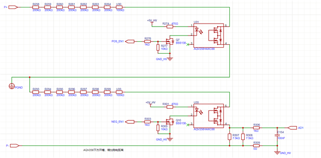
BQ79631做绝缘检测,使用GPIO做电压采集,将GPIO短接到地,回读的电压值应该是0,但实际上一直有40mV左右的电压存在,而且GPIO3-GPIO8都是这样,请问有什么解决方案吗?

This thread has been locked.
If you have a related question, please click the "Ask a related question" button in the top right corner. The newly created question will be automatically linked to this question.
BQ79631做绝缘检测,使用GPIO做电压采集,将GPIO短接到地,回读的电压值应该是0,但实际上一直有40mV左右的电压存在,而且GPIO3-GPIO8都是这样,请问有什么解决方案吗?

如果你看看数据表中的EC表,GPIO精度仅规定在0.08V至4.8V之间,任何超出此范围的电压的精度都没有规定,因此0V时的40mV误差并不奇怪。