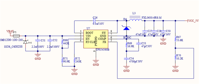
Part Number: TPS54560B

1引脚电压为5.4V
2引脚电压为12.3V
3引脚电压为2V
sw没有电压输出 为-0.7V
This thread has been locked.
If you have a related question, please click the "Ask a related question" button in the top right corner. The newly created question will be automatically linked to this question.