Other Parts Discussed in Thread: TPS92692-Q1, TPS92692
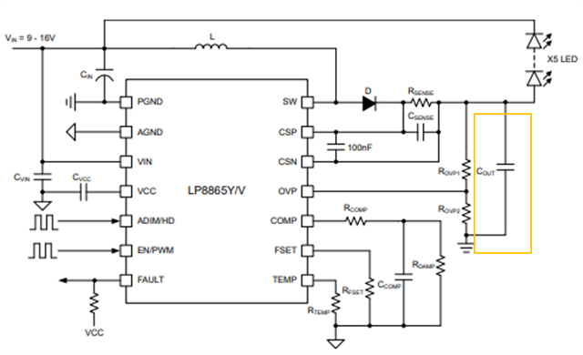
This question is about LP8865Y-Q1 buck-boost application,
The output capacitor connected from LED+ to GND,seems different from other general IC design, for example, TPS92692-Q1 buck-boost application shown as below.
could you help to explain why different between them, because I think if connect capacitor to GND, there will be no power supply to LEDs when the switch inside IC On, its not benefit to reduce LEDs current ripple.

