工程师你好,
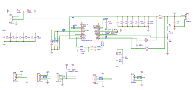
我们选用TPS552892做demo板,输出电压设定为12V,原理图如下所示,电感为4.7uH,IDC为9A。
输入电源:KEITHLEY 228S-32-6,负载为电子负载:IT8511。
问题1. 先开启电子负载设定CC:4A以上,之后开启输入电源会瞬间保护(3A及3A一下并不会保护)。注;先开启输入电源后开启负载并不会出现保护现象。
问题2. 负载设定CC:6A时,过15S左右会出现保护现象,并且电压不稳定一直在变。图片2是保护跌落
麻烦工程师帮忙分析一下问题,谢谢。



This thread has been locked.
If you have a related question, please click the "Ask a related question" button in the top right corner. The newly created question will be automatically linked to this question.
工程师你好,
我们选用TPS552892做demo板,输出电压设定为12V,原理图如下所示,电感为4.7uH,IDC为9A。
输入电源:KEITHLEY 228S-32-6,负载为电子负载:IT8511。
问题1. 先开启电子负载设定CC:4A以上,之后开启输入电源会瞬间保护(3A及3A一下并不会保护)。注;先开启输入电源后开启负载并不会出现保护现象。
问题2. 负载设定CC:6A时,过15S左右会出现保护现象,并且电压不稳定一直在变。图片2是保护跌落
麻烦工程师帮忙分析一下问题,谢谢。


