This thread has been locked.

If you have a related question, please click the "Ask a related question" button in the top right corner. The newly created question will be automatically linked to this question.

TPS2373: 未使用高级启动功能时,无法与PSE建立PoE连接

Part Number: TPS2373


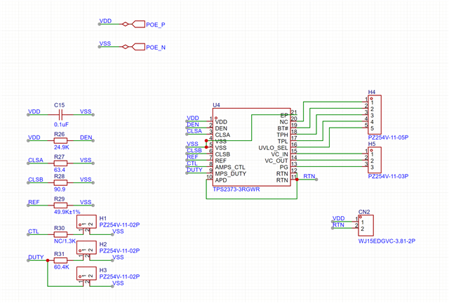
我在本项目中使用了TPS2373-4 IC作为PoE PD端的控制器,原理图如下,当我将验证版接到支持BT PoE的交换机后,交换机PoE协商指示灯持续性闪烁,正常情况下应当是常亮,请帮助我排查我的原理图部分是否有问题;谢谢

  • 感谢您对TI产品的关注!
    关于你的咨询,我们正在确认你的问题,稍后回复您。

  • 感谢您的联系!

    可能有三个共同的问题:

    1. VDD-VSS之间的Cdet不是0.05 - 0.12 UF。

    2.如果您正在进行开路负载测试,同时AMPS_CTL处于开路状态,PSE可能会因失去维持电源签名而关闭端口。 您需要安装R30 (BT PSE的大小>= 0805,AT PSE的大小>= 1206)才能解决此问题

    3. VC_IN和VC_OUT连接不正确。 VC_OUT的上限> 10 x VC_IN的上限。 并且VC_IN需要连接外部电源。 您可以共享更多SCH,包括DC/DC电路