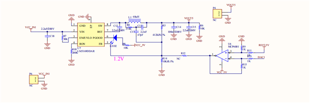
如果可以,下面是我的电路图,
,请问电路有什么问题吗?
This thread has been locked.
If you have a related question, please click the "Ask a related question" button in the top right corner. The newly created question will be automatically linked to this question.
您好
https://www.ti.com.cn/product/cn/LM5169#design-tools-simulation
根据主页显示输出最大90V 不建议输出100V
关于电路设计请您参考主页下以下工具
