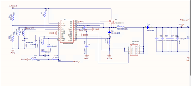
电路图如下,输入20v,输出24v,空载正常,负载500ma左右时,输出电压从24v到13v来回变化,不知道什么原因,尝试过调小输出电容,修改限流电阻,修改comp阻容参数均无效果,求指导
This thread has been locked.
If you have a related question, please click the "Ask a related question" button in the top right corner. The newly created question will be automatically linked to this question.
电路图如下,输入20v,输出24v,空载正常,负载500ma左右时,输出电压从24v到13v来回变化,不知道什么原因,尝试过调小输出电容,修改限流电阻,修改comp阻容参数均无效果,求指导
遗憾的是,原理图的分辨率太低,无法识别零部件号等细节。
当输出压降出现时,您能否提供一些示波器图(显示5-8个切换和5-10ms):
- VIN / VOUT
-电感器的两侧
- COMP / SS
-电感器电流(如果可能)