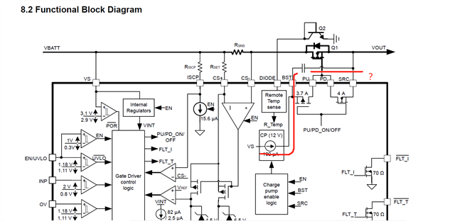
您好,请教一下,TPS4811x的自举电容C(BST)充电路径是什么?
根据规格书的框图,Charge pump流经BST给自举电容充电,但我不太清楚自举电容流回电池GND的路径是什么呢?特别是当输出端口没有阻性负载(比如悬空)的时候,此时我们板子上的NMOS也可以打开,说明自举电容充了电,那么充电路径是什么呢?
谢谢!




This thread has been locked.
If you have a related question, please click the "Ask a related question" button in the top right corner. The newly created question will be automatically linked to this question.
您好,请教一下,TPS4811x的自举电容C(BST)充电路径是什么?
根据规格书的框图,Charge pump流经BST给自举电容充电,但我不太清楚自举电容流回电池GND的路径是什么呢?特别是当输出端口没有阻性负载(比如悬空)的时候,此时我们板子上的NMOS也可以打开,说明自举电容充了电,那么充电路径是什么呢?
谢谢!




您好,
已经收到了您的案例,调查需要些时间,感谢您的耐心等待。
您好!
电流路径与您为自举电容器消耗的路径相同。 当 FET 关断时、PD 会短接至 SRC、因此栅极电压等于 SRC。 电荷泵电流从内部流经 SRC 引脚流回电荷泵。 这被视为一个悬空节点、其中电荷泵位于 VS 和 SRC 引脚之间。 电流将永远不会返回到电池 GND。
谢谢!
这应该是正确的、但让我把它画得非常清楚。 我会通过 OOW 给您回复
很抱歉耽误你的时间。 VAUX 可用于在初始器件启动时对 CBST 进行升压。 之后无需再进行此操作、因为电荷泵仍将运行以保持 BST-SRC 电压。