Part Number: BQ77207
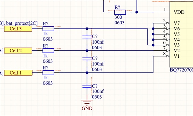
我看规格书中并没有给出不同电芯的不同连接方式,写的任意连接的话,
那我短接v7,v6,v5,v4,v3,然后连接最高的那个电芯,这正确吗

This thread has been locked.
If you have a related question, please click the "Ask a related question" button in the top right corner. The newly created question will be automatically linked to this question.
评估板的使用手册3.2 Reducing the Cell Count有一个举例。
https://www.ti.com.cn/cn/lit/ug/sluuci0/sluuci0.pdf
之前也有客户问过,看下方回答。