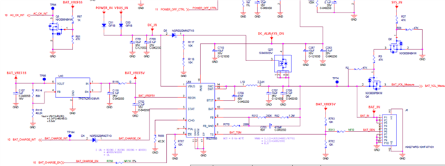
AC插入时,BQ25306可以正常充电,但是在拔掉AC后,BQ25306仍然处于正常工作的状态,电池电压会反串至VBUS。PS:AC供电电压:15V,设置电池充电电压:8.8V。

This thread has been locked.
If you have a related question, please click the "Ask a related question" button in the top right corner. The newly created question will be automatically linked to this question.
AC插入时,BQ25306可以正常充电,但是在拔掉AC后,BQ25306仍然处于正常工作的状态,电池电压会反串至VBUS。PS:AC供电电压:15V,设置电池充电电压:8.8V。

您好,
请提供下面信息。
|
Customer Name |
Device |
Total Amt (Ku) |
Project Name / ID |
Competition Device |
End Equipment |
Production Start Date |
|
|
|
|
|
|
|
|
1. 参考 d/s 上的 8.3 推荐工作条件,VBUS (PMID) 和 SW 的推荐最大电流分别为 3A。
2. 不建议从 PMID 中提取大量负载。如果应用程序需要拉动 PMID 负载,请在 VBUS 变为低电平时将 /EN 设置为高电平以启用充电器,并将 /EN 设置为低电平以禁用充电器。