TRANSLATE with x
English
TRANSLATE with
Enable collaborative features and customize widget: Bing Webmaster Portal
Back
This thread has been locked.
If you have a related question, please click the "Ask a related question" button in the top right corner. The newly created question will be automatically linked to this question.
Hi
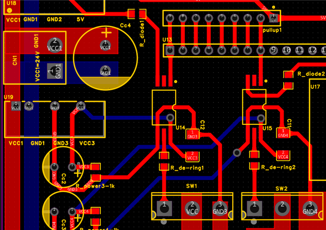
This is an isolated gate driver. It is designed for high-voltage half-bridges where a non-isolated half-bridge driver will be damaged. It still requires a high-side power supply, such as a bootstrap diode and capacitor or an isolated DC-DC converter. I do not see these in your layout. Decoupling capacitors C12 and C11 look to be unconnected to a voltage source. Do you have a schematic for this design?
Also, you have routed traces under the device. This will reduce the input to output creepage and clearance rating, and result in a lower voltage isolation of the design.
Hopefully we can resolve the issue and get the gate driver working!
Best regards,
LInks
Hi
Thanks for your reply, after testing the voltage between the input of this chip i found the reason why this MOSFET can't work. With a resistance of 100ohm, the output of GPIO is 3.3V, while only 1.2V nearly dropped on the input pins of this chip. After changing the resistance from 100ohm to 200ohm, the voltage between the input pins of this chip came to 2.0V nearly, and this could make this chip work normaly. Although due to the I-V characteristic of the resistor, the current which flew through the resistor and the chip actually decreased from approximately 20mA to 6mA after changing the resistance, and i still could't figure out the reason.
More, the capacitor C12 is connected to an isolated power supply which can be seen as U19 with an output of 12V between VCC3 and GND3, and C11 also has an isolated power supply in another part of the whole circuit.
In the end, due to the crossover lines of input and output of this chip, i couldn't avoid the routed lines under this chip, and fortunately up to now, the chip works perfectly without any isolation problems. TI, yes!
Best regards,
Ksai Chi