This thread has been locked.

If you have a related question, please click the "Ask a related question" button in the top right corner. The newly created question will be automatically linked to this question.

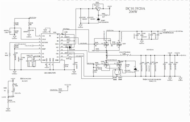
LM5116: 相位噪声问题

Part Number: LM5116

测量由LM5116芯片做出的BUCK电路,在输出电压纹波测试中,发现有低频振荡。更换芯片后,低频振荡的频率发生改变。

说明这个低频振荡跟随芯片,呈离散分布。请有经验的工程师给予指导,看如何能优化振荡。或者能有芯片设计师分析这个低频振荡产生的机理。

1.电源参数:

输入: DC30V

输出:10.3V最大电流20A

  1. 原理图

 

 

  • 测试样机1

测试条件:输入DC30V 输出10.3V10A。示波器20M带宽,探头加0.1uF+47uF电容

    

  

测试结果:,8.5KHz12.5kHZ处有相噪鼓包。

 

2)测试样机2

测试结果:波形上有低频成分较大,1kHz处相噪变差。

 

样机2为批量产品中测试发现的一台相噪很差的电源(如上图所示),只更换芯片后再测试相噪波形与样机1相似。