This thread has been locked.

If you have a related question, please click the "Ask a related question" button in the top right corner. The newly created question will be automatically linked to this question.

TPS65100-Q1: TPS65100-Q1

Part Number: TPS65100-Q1
Other Parts Discussed in Thread: TPS65100,

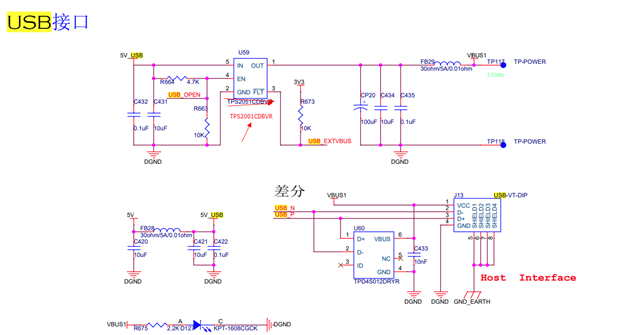
您好   我们想实现一款LCD屏幕的供电,并且实现屏幕手册提供的供电时序。我们采用了C21单片机控制EN信号,等待100ms后,通过控制5个光耦打开来选择TPS65100的5个电压输出到mos管后端。我们发现按照屏幕给定的时序控制光耦打开时,TPS65100的电压输出消失,只有VDD有3.2V,AVDD有4.4V,其余电压均为0. 想请问这种控制方式是否可行? 我们尝试先打开5个光耦设置成高电平后再打开芯片使能信号,不按照屏幕的上电时序来,屏幕能正常显示,但是我们主板前端的USB电源芯片为TPS2001CDBVR会出现保护情况。我们TPS65100前端供电是采用TPS2001CDBVR供电的。