
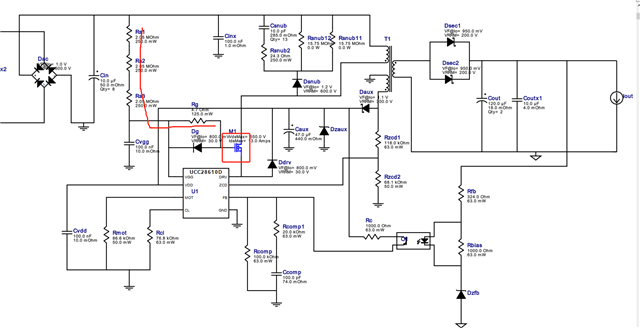
设计过程看到一个问题,MOS Q1 这样设计是不是一直导通?或者说我理解有问题,可以分享一下MOS 这样接的作用吗?
This thread has been locked.
If you have a related question, please click the "Ask a related question" button in the top right corner. The newly created question will be automatically linked to this question.
您好
MOS Q1 这样设计是不是一直导通?
不是。
或者说我理解有问题,可以分享一下MOS 这样接的作用吗?
您可以将您的原理图导入仿真,通过添加测试点来辅助理解这个部分的作用。
关于这部分文档说明,请您参考datasheet中的Application Information对于相关部分的详细说明。