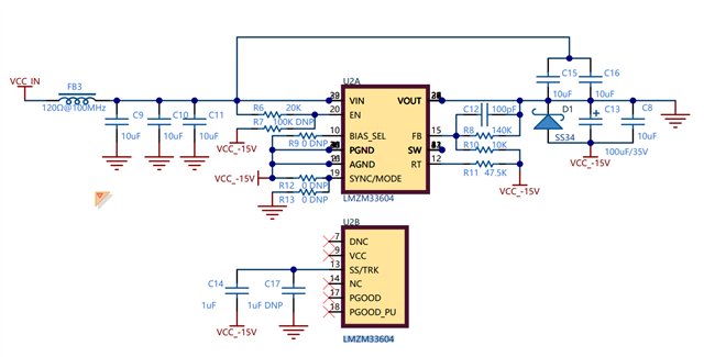
需求:
24V输入,-15V/2A输出。
原理图如下(DNP表示器件未安装)

调试结果:
空载时-15V输出正常。但接负载后,输出负压变低。-17V@0.25A,-20V@0.5A。
想请教一下是什么原因及如何修改。
This thread has been locked.
If you have a related question, please click the "Ask a related question" button in the top right corner. The newly created question will be automatically linked to this question.