This thread has been locked.

If you have a related question, please click the "Ask a related question" button in the top right corner. The newly created question will be automatically linked to this question.

BQ24250 问题

Other Parts Discussed in Thread: BQ24250

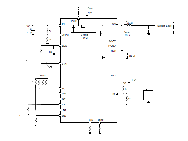
使用BQ24250时,不接IIC。使用stand-alone 模式。

直接接外部电源(5V, 2A)适配器,不接电池时, 无法通过大电流。 无法驱动我负载中的一个5W的电机。 请问 我是那里出了问题? 管脚ILIM 接地了。

BQ24250不是可以通过2A的电流的吗?

管脚设置如下:附件见线路图

EN2 -----0

EN1 -----1

CE   -----0