Part Number: UCC27301A
我们在外部电路等效抓取到流经内部自举二极管电流如下波形,电流峰值在4.6A左右,请问是否会有风险?



This thread has been locked.
If you have a related question, please click the "Ask a related question" button in the top right corner. The newly created question will be automatically linked to this question.
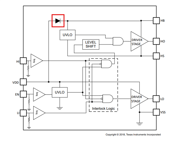
Current peaks through the internal bootstrap diode are expected during two main conditions. The first of those being startup when the first LO pulses occur to charge the bootstrap capacitor. The second being a smaller pulse during steady state conditions when LO pulses to recharge the bootstrap capacitor however much was discharged during the prior HO pulse.
The 4.6A that you are seeing is not a concern during these two operating conditions. What conditions are you seeing this peak current? Can you share the waveforms of Current, HO and LO to see that operation? It would also be good to monitor HB-HS to see the bootstrap capacitor voltage and ensure that that ripple is not too great and violating HB UVLO.
One way to limit this forward current is to optimize the bootstrap capacitor size based on your system and operating conditions. Too large of a bootstrap capacitor will increase the current seen during startup and too small of a bootstrap capacitor will create a large HB-HS ripple and require a higher current to recharge each cycle. Here is an application note on sizing this capacitor as well as the VDD bypass capacitors: Bootstrap Circuitry Selection for Half-Bridge
Configurations
在HS上看到的-6V对HS引脚本身是一种风险,因为它的额定电压为-(28-VDD)V,持续时间<100ns,而且你的负HS脉冲大约为500ns。请拍摄HS波形以确认。
在此期间二极管中的浪涌电流是正常的,这里真正值得关注的是施加的负HS应力。