你好!
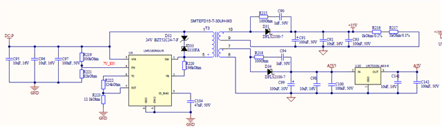
我有个LM5180新设计的PCB,电路图如下:


实际做出来样品后可以输出电压,但是加负载后输出电压就会掉,上电时电压会缓慢上升,100mA时输出电压15V掉到9V,200mA时直接不能输出。

测试了一下空载时的开关波形如下:

100mA带载时的波形如下:

想请问一下是什么原因导致的这种现象,怎么改善我的电路输出
This thread has been locked.
If you have a related question, please click the "Ask a related question" button in the top right corner. The newly created question will be automatically linked to this question.
您好,
已经收到了您的案例,调查需要些时间,感谢您的耐心等待。
很多原因可能会导致这个问题,
功率电感、输入电容和输出电容的选择,参数不合适。
还有变压器的设计不合理,PCB布局和焊接问题等。
有条件可以参考官方的开发板的设计。
也可以用官方的仿真工具WEBENCH进行仿真