
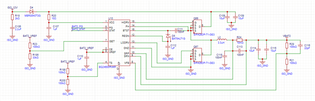
如图,不接电池输出为4.2V,接上电池输出电压跟随电池电压,充电电流几乎为0,PG和STAT引脚都为有效;减小输入电压至8V以下充电电流逐渐增大,增大电感值现象一样,请教是什么问题??
This thread has been locked.
If you have a related question, please click the "Ask a related question" button in the top right corner. The newly created question will be automatically linked to this question.
您好,
请使用BQ24600 数据表、产品信息和支持 | 德州仪器 TI.com.cn上的设计工具 SLUC175 — bq246xx Calculation Tool V1.5,检查电路。
PG和STAT引脚都为有效
