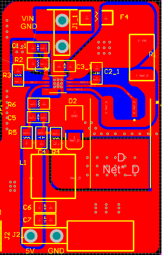
lm5085输入电压48~52V,输出5V/3A。实际输出锯齿波,平均电压5V。加500R假负载后没有变化。电路是根据推荐电路设计,是PCB板子。使用IRF9630S MOSFET。我是新手。请指教。
This thread has been locked.
If you have a related question, please click the "Ask a related question" button in the top right corner. The newly created question will be automatically linked to this question.
你好,波形上传一下,这颗是COT模式的芯片,输出需要纹波电压,除非添加纹波注入电路,谢谢。
你好,从你的波形看,你的纹波应该跟开关频率相同吧,这是正常现象,谢谢。
放一个不稳对应的波形吧,让我们理解下是怎样的不稳定,包括开关和输出纹波波形。
你好,应该是输出纹波不够,在C26,和C27上面各加一个电阻,先加个50m欧的试试,谢谢。
您好,我知道这个是COT的正常现象,但是输出电压波形位三角波(频率就是开关频率),对于后端电路应用影响比较大。
1 您说的应该是在C6 C7上串联电阻吧?,如果并联的话,那肯定有问题了,相当于一直有大负载。
2 之前查询的说加负载,会好些,但是效果并不怎么好。
3 电感的饱和电流也比较重要,但是负载要达到3A的电路,那饱和电流应该设置4.6A以上,这样电感体积很大了,不合适吧?
4 请问,一般这种情况,都有哪些处理比较好呢?谢谢
你好。我的板子开关频率只有25Hz,请问怎样调。我调了Rt,但没变化。它带不起负载。我加了32欧姆的功率电阻。电阻两端电压为1.21V.
谢谢。
你好,电阻是串联在输出电容上的,相当于电容的esr电阻,谢谢。
你好,开关频率怎么能只有25Hz呢,你这样,电感要多大啊,调节就是用RT来调,250khz差不多,谢谢。
你好,发一下开关管和二极管节点处SW波形,看下你的开关频率,谢谢。
你好,
新手的话,不如用TPS54360或者LMR16030(4-5月份左右会RTM,更简单),谢谢。
你好,
不过仅仅从你的原理图来看,输入电容也太小了,输入再并一个47uF的电容看看,设计时最好对照芯片资料或者EVM板,前面准备充分一点,后面会省很多事,谢谢。