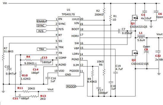
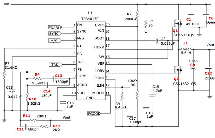
查了几天觉着LM25117还可以
功率可以达到500W 左右
准备输入30V左右,
输出0~20A连续可调,电压6~8V,给激光器供电,要求纹波1%左右
这个可以实现么?
(开关电源新手)
This thread has been locked.
If you have a related question, please click the "Ask a related question" button in the top right corner. The newly created question will be automatically linked to this question.
你好,使用LM25117应该是有些问题,因为芯片内部是峰值电流控制,所以恒压是没有问题的,恒流时外部需要再加入电流环,但是外环平均电流环,内环峰值电流环,系统有些问题,谢谢。
按您这么说确实是有问题。
您觉得有没有合适的IC做这个恒流源呢?
输入电源打算用现成的48/24V电源模块,当然也可以用变压器整流桥只是觉着麻烦。
比较关键的是纹波要小,效率低一些是可以接受的。