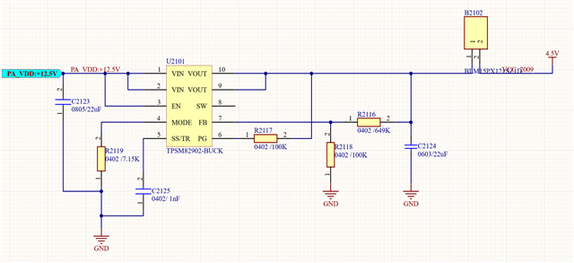
设计输入12V,输出4.5V原理图如下,

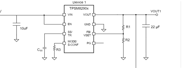
设计参考官方参数

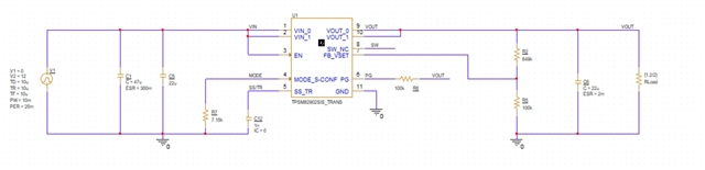
测试后输出电压异常,调节输入输出电阻输出电压如下


This thread has been locked.
If you have a related question, please click the "Ask a related question" button in the top right corner. The newly created question will be automatically linked to this question.
您好
以上是相关帖子,他们的电路除了R1、R2、R3 的参数与您不同,其他的部分均相似。如果您参数匹配没有问题的话(可以用仿真模型进行仿真检查)。那应该是硬件问题。