VIN1:24V
VIN2:12V
以下是我的原理图(其中R3和R5没有焊接),请帮我审查一下并联两个TPS2121芯片的原理图,这样是否可以,有没有更优的方案

This thread has been locked.
If you have a related question, please click the "Ask a related question" button in the top right corner. The newly created question will be automatically linked to this question.
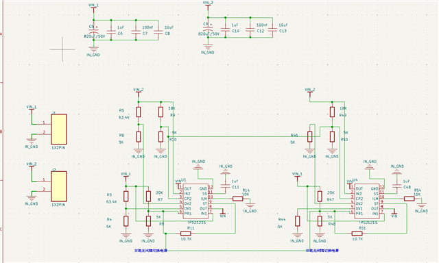
VIN1:24V
VIN2:12V
以下是我的原理图(其中R3和R5没有焊接),请帮我审查一下并联两个TPS2121芯片的原理图,这样是否可以,有没有更优的方案
