Part Number: CCSTUDIO
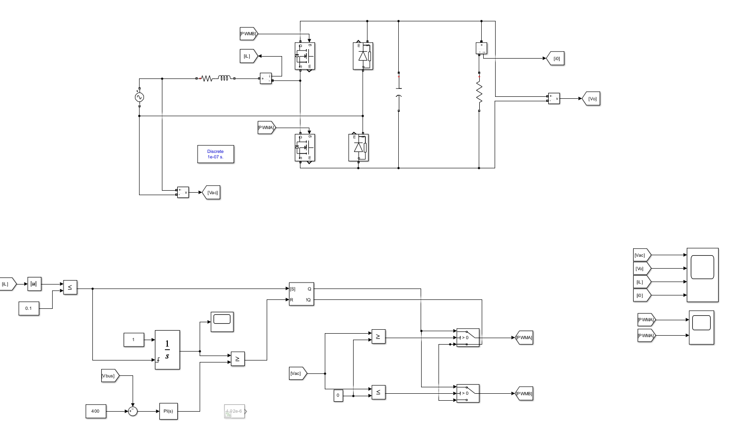
我正在做一个交错并联crm 图腾柱pfc的项目,主要先在simulink中把控制参数跑一下,我利用的是单电压环计算恒定导通时间Ton,利用一个积分器类似dsp中的up计数模式,当计数值大于Ton,开关管关闭,当检测到电感电流为0的时候,计数器清零,重新计数,这样的话,就是变频,如果我想要在simulink中捕获pwm的周期值,让这个up计数器的值滞后半个周期,再和Ton进行比较,想问一下如何再simulink中捕获pwm的周期值来实现错相功能
This thread has been locked.
If you have a related question, please click the "Ask a related question" button in the top right corner. The newly created question will be automatically linked to this question.
Part Number: CCSTUDIO
我正在做一个交错并联crm 图腾柱pfc的项目,主要先在simulink中把控制参数跑一下,我利用的是单电压环计算恒定导通时间Ton,利用一个积分器类似dsp中的up计数模式,当计数值大于Ton,开关管关闭,当检测到电感电流为0的时候,计数器清零,重新计数,这样的话,就是变频,如果我想要在simulink中捕获pwm的周期值,让这个up计数器的值滞后半个周期,再和Ton进行比较,想问一下如何再simulink中捕获pwm的周期值来实现错相功能