This thread has been locked.

If you have a related question, please click the "Ask a related question" button in the top right corner. The newly created question will be automatically linked to this question.

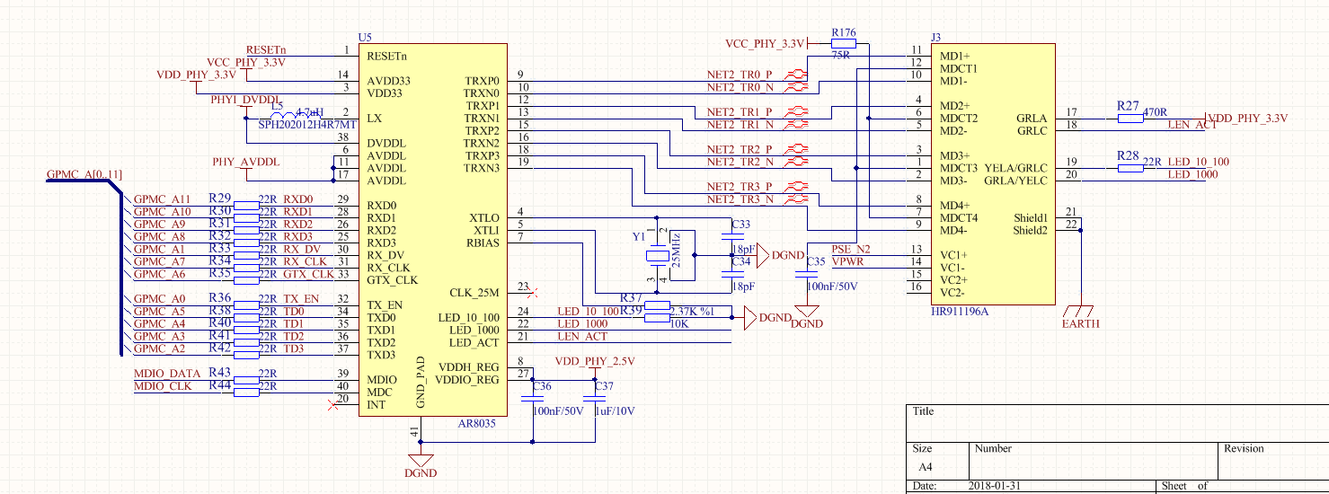
AM3352第二路网口能检测到但ping不通?



ti工程师你好:

      我购买了米尔科技的开发板,并买了3个核心板,在米尔科技的开发板上测试网口1 2工作都正常。自己做了底板,采用与米尔科技的PHY芯片(AR8035)一样的芯片,并且原理图也是照抄,现在是网口1工作正常,网口2采用AR8035的一路ping不通,但能检测到网口的状态,如附件。应该是硬件问题,但实在没法了,折腾了2天了,PHY芯片的供电都正常(3.3V,2.5V,1.1V),电脑设置成100M时连接,ping也不通,自动协商未1G时测试两个CLK都为128MHz左右,100M时为25MHz左右,希望工程师能提点测试或定位的方法,谢谢!