个位工程师好:
我现在用AM3358开发一个项目,输出显示时LCD显示出现问题。方案是将3558的RGB信号经DS90C385A转化为 LVDS信号再送给LCD屏。但是屏幕显求异常,如下图所求:
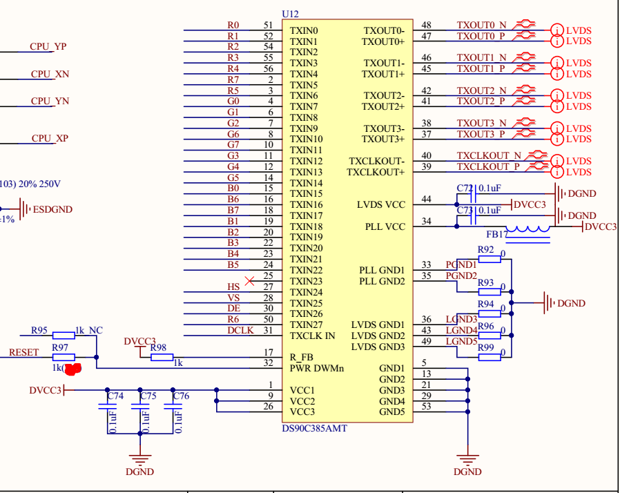
DS90C385A的原理图连接和信号时序如下面两张图处所示:
屏幕的参数和时序如下面两张图片所示:
软件驱动更改如下所求:
RGB数据由核心板3558出来经排插引到接口板DS90C385A,已经做了长度匹配+-10mils。LVDS信号输出也做了差分等长设置。
请各位工程师帮忙分析一下可能是什么原因导致的这种情况,万分感谢!!