This thread has been locked.

If you have a related question, please click the "Ask a related question" button in the top right corner. The newly created question will be automatically linked to this question.

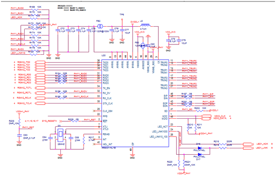
AM437X+AR8031 百兆光纤不能识别请问是什么原因



am4378+ar8031uboot百兆不通现象: