This thread has been locked.

If you have a related question, please click the "Ask a related question" button in the top right corner. The newly created question will be automatically linked to this question.

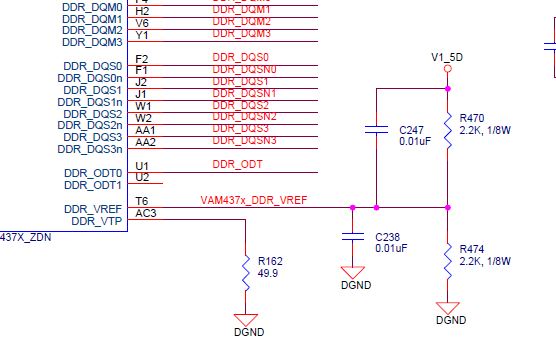
AM437x的参考设计中,DDR_VREF的不同接法的区别是什么



从不同的参考设计中,有两种接法,这两种接法不什么规则么,是什么原因导致的不同的接法呢?