This thread has been locked.

If you have a related question, please click the "Ask a related question" button in the top right corner. The newly created question will be automatically linked to this question.

C5535 GPIO 控制



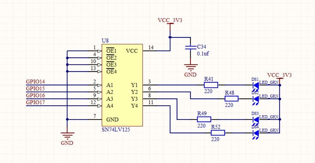
您好,我参考例程尝试将下图中的LED灯点亮,但是仿真时io口寄存器受控制,挂示波器看io口电平不变,程序见附件,麻烦帮忙看一下,程序是不是有问题,谢谢

 5277.voice.rar