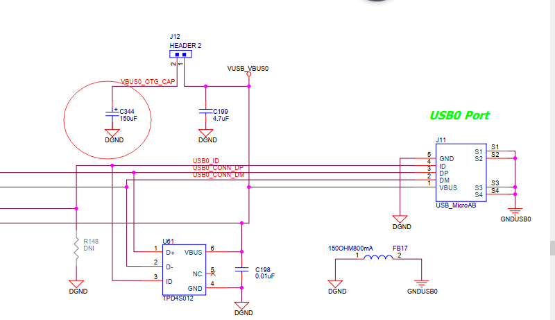
在AM437x schematic checklist 中USB VBUS 的去耦电容要求小于120uf如下图1所示,而在AM437X 评估板的原理图上USB VBUS上接的电容为150uf,另外https://e2echina.ti.com/question_answer/dsp_arm/sitara_arm/f/25/t/47199这个帖子里面也讲过AM335X USB VBUS上电容的取值要大于或等于120uf,AM335x和AM437x是否采用的是同一个USB OTG IP?而AM437x schematic checklist 中关于USB VBUS 的去耦电容要求小于120uf的描述是否有误?
图1
图2

