你好:
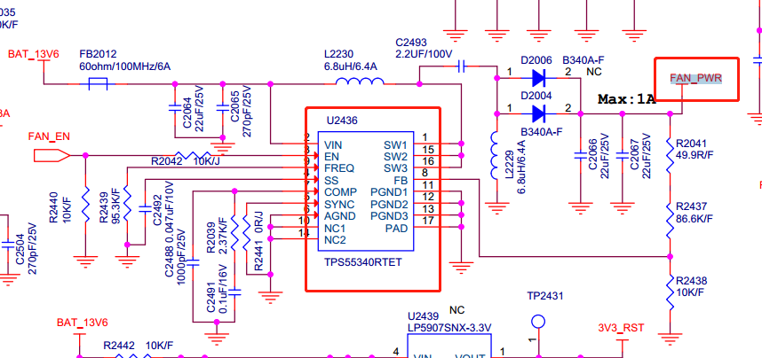
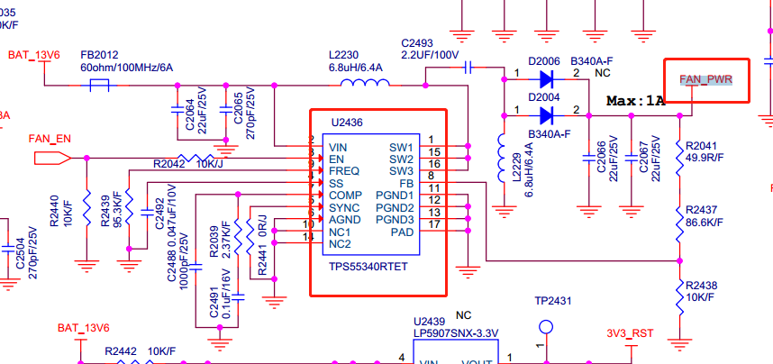
有一款产品使用LM96163芯片(产品中没有使用温度传感器,只使用风扇控制,没有用转速计),生产200左右,发现4pcs风扇转动异常,怀疑风扇驱动芯片损坏(更换4pcs中的1pcs之后OK).帮忙看一下可能的原因,附件是原理图文件
This thread has been locked.
If you have a related question, please click the "Ask a related question" button in the top right corner. The newly created question will be automatically linked to this question.
你好:
有一款产品使用LM96163芯片(产品中没有使用温度传感器,只使用风扇控制,没有用转速计),生产200左右,发现4pcs风扇转动异常,怀疑风扇驱动芯片损坏(更换4pcs中的1pcs之后OK).帮忙看一下可能的原因,附件是原理图文件