This thread has been locked.

If you have a related question, please click the "Ask a related question" button in the top right corner. The newly created question will be automatically linked to this question.

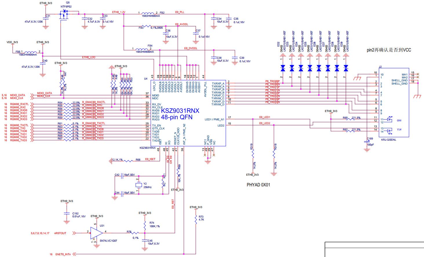
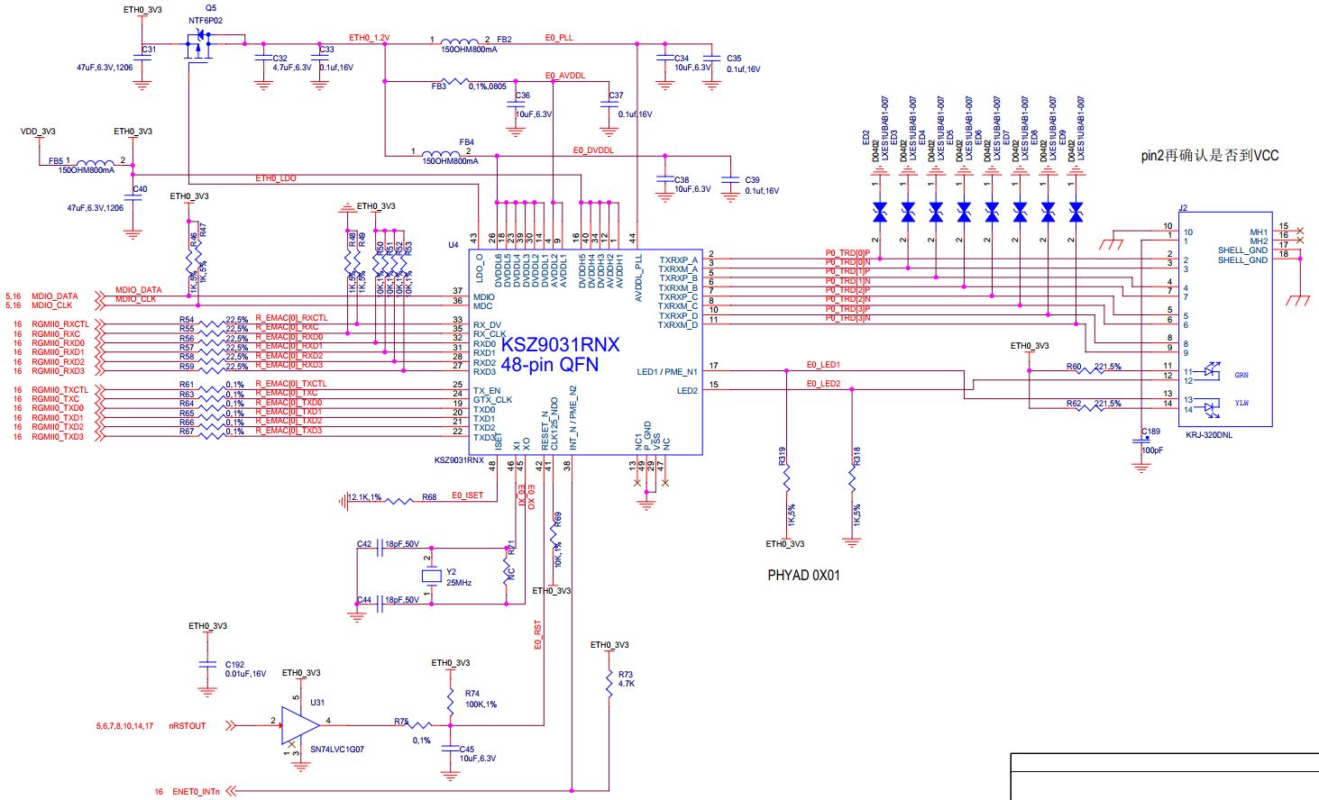
AM5728 千兆网络适配失败

Other Parts Discussed in Thread: AM5728

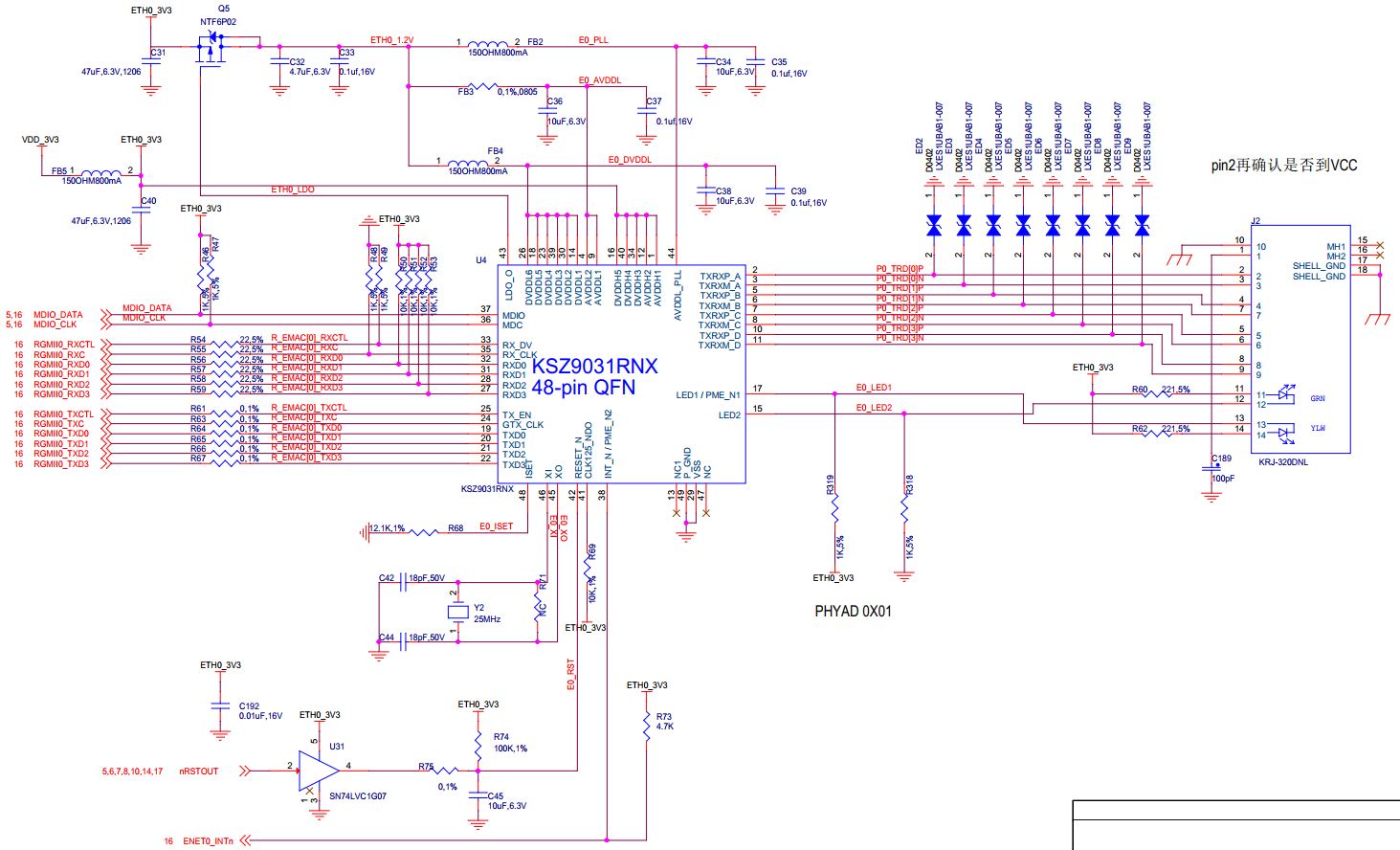
工程师你好!

参考的是TI AM5728 EVM设计;

一块小的核心板,通过座子引到一块较大的底板。

问题是千兆一直up,down,应该是适配失败了(网线和对接的PC在TI EVM上是可以千兆连接成功的)。

请帮忙审核一下原理图是否有问题?感谢!

现象:

核心板原理图如下:

 底板: