各位工程师好:
我们在使用AM3354BZCZD80芯片,使用的DDR2芯片,在UBOOT初始化DDR时出现概率性卡顿,查看代码发现CPU一致在读写DDR不成功,卡顿时间1~5秒不定,但是最后都能启动成功。
1、通过交叉测试,发现如果提高VDD_Core从1.12V提升至1.14V可以改善启动的卡顿。
2、测量启动时VDD_Core电压在1.12V左右,纹波40-5mV左右,UBOOT初始化时未发现明显的VDD_Core电压跌落值1.056V以下。
3、发现启动后,软复位reboot后也会有同样问题,感觉可以排除上电时序问题。
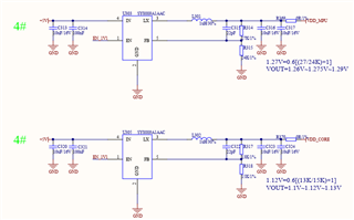
4、此芯片方案为分离电源方案,各个电压满足规格书要求VDD_Core=1.12V;VDD_MPU=1.275V;VDD_RTC=1.82V。
部分原理图如下:

DDR2卡顿时代码位置
