Part Number: AFE8192EVM
Other Parts Discussed in Thread: AFE8128EVM
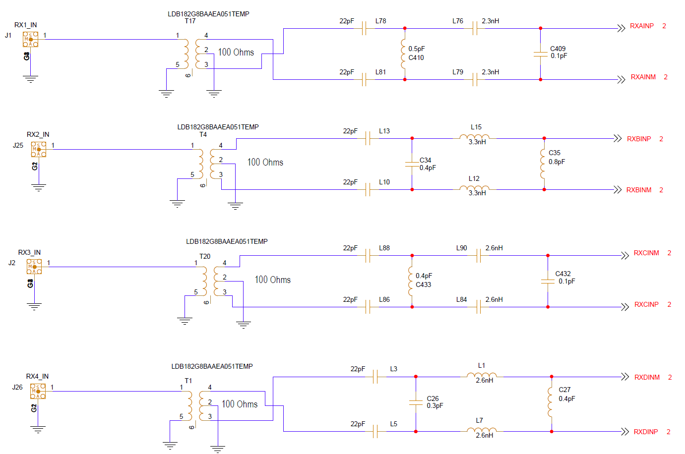
Hi
I tested the RX of AFE8128EVM and found some issues in the 1.7-1.8GHz frequency band.
1. The return loss of odd channels is very good, better than 15dB, while the even channels is very poor, only -5dB.
2. With the same input power, the gain of even channels is 1.5dB lower than that of odd channels.
Based on our experience analysis, problems 1 and 2 are likely caused by the same reason, that is, the differential matching network of even channels is not optimal.
Please help me confirm if the differential matching network of RX in the EVM schematic is correct.

