Other Parts Discussed in Thread: ENERGIA
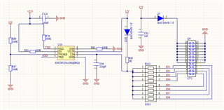
请问我要使用OGA460进行OWU通信,程序该怎么改呢?下面是我的电路
This thread has been locked.
If you have a related question, please click the "Ask a related question" button in the top right corner. The newly created question will be automatically linked to this question.
您好,
我在E2E 英文论坛找到了2个类似的帖子,您看下,希望对您有所帮助:
change the mode from TCI to OWU using Energia:https://e2e.ti.com/support/sensors-group/sensors/f/sensors-forum/944725/pga460-how-to-change-the-mode-from-tci-to-owu-using-energia/3494948?tisearch=e2e-sitesearch&keymatch=PGA460%252520OWU%252520communication%252520energia#3494948
Change communication from UART mode to OWU:https://e2e.ti.com/support/sensors-group/sensors/f/sensors-forum/939554/pga460-q1-change-communication-from-uart-mode-to-owu?tisearch=e2e-sitesearch&keymatch=PGA460%25252520OWU%25252520communication%25252520energia#